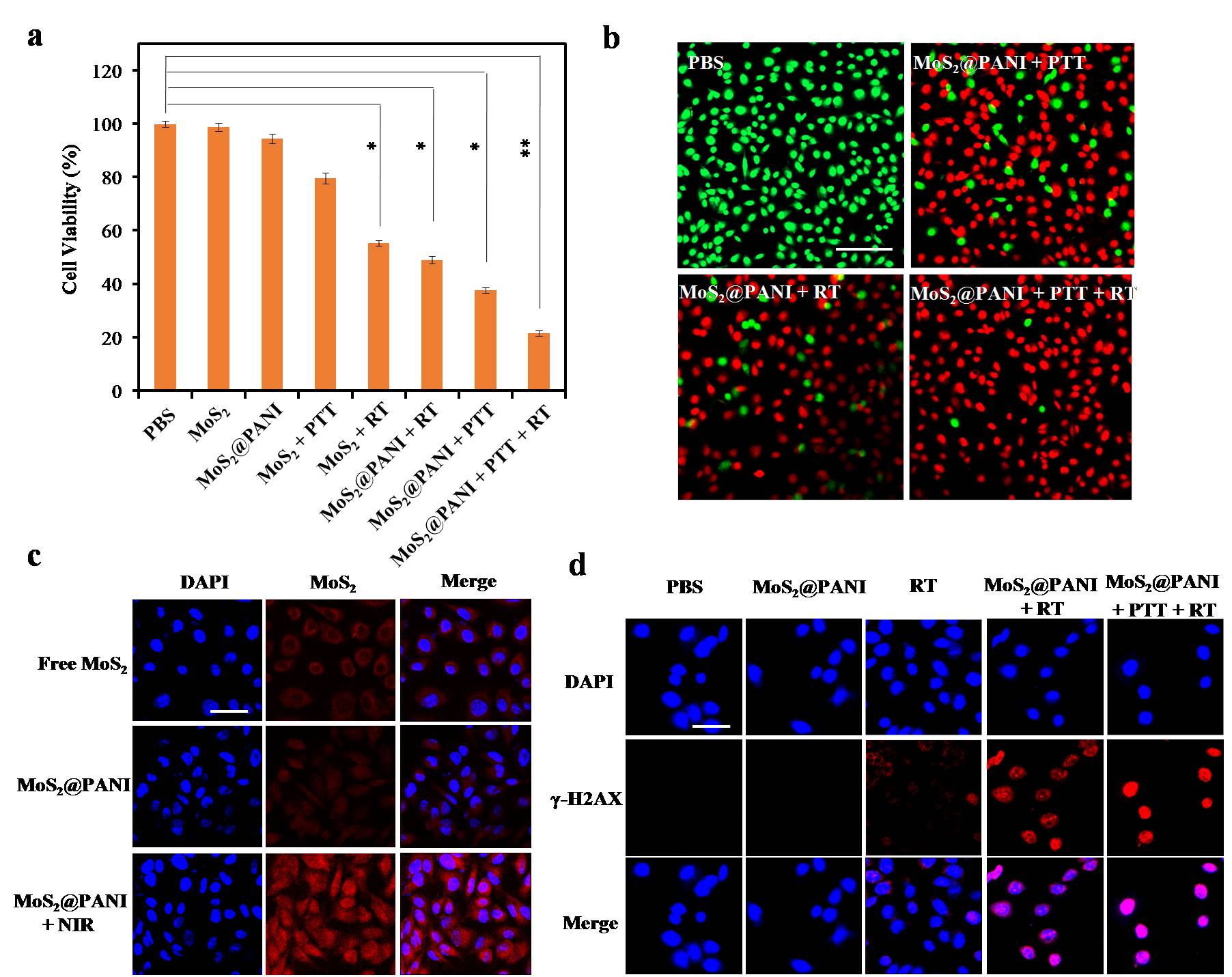
In September 2016, Dr. Nan Li’s group published the paper entitled “MoS2Quantum Dot@Polyaniline Inorganic-Organic Nanohybrids for in Vivo Dual-Modal Imaging Guided Synergistic Photothermal/Radiation Therapy” in theACS Appl. Mater. Interfaces.This paper was selected as the highlight article and roll displayed in the home page of the journal.



